毒株与去年不同,流感季或提前!防护要趁早
中国疾控中心日前发布的流感监测周报显示,目前我国南方省份流感活动上升。专家预测,受多方面因素影响,今年我国的流感流行季可能提前到来,流行毒株也与去年不同。
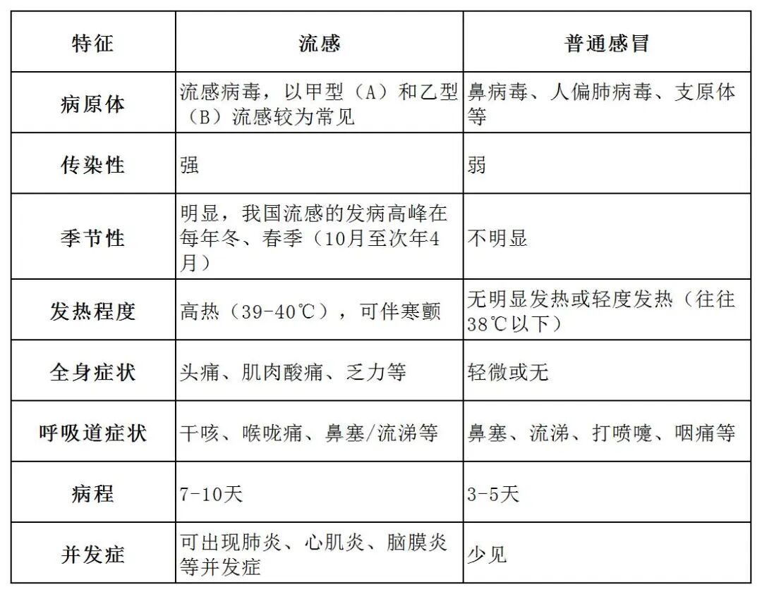
今年流感有何特点?主要流行的毒株是哪种?三价和四价疫苗有什么区别?
今年流行毒株与去年不同 以甲型H3N2为主 首都医科大学附属北京佑安医院感染综合科主任医师李侗曾介绍,今年日本从10月份就开始进入流感季,比往年要早了一个多月。此外,英国、德国、意大利近期也发现流感病例开始明显增加。很多专家认为今年流感季可能会更早一些,另外感染人数会更多。 从毒株类型上来说,今年报告的毒株主要是甲型H3N2,而去年是甲型H1N1,因此大众对今年流行的H3N2毒株的免疫力就会更低一些,需引起重视。 李侗曾介绍,临床上来看,甲型H1N1、甲型H3N2和乙型流感主要症状都是发热、咳嗽、咽痛,全身的酸痛、乏力和头痛都比较明显。 普通感冒往往以鼻塞、流涕、打喷嚏等上呼吸道症状为主,全身症状轻微。如果出现突发高烧、全身酸痛乏力、头痛等症状,要高度警惕流感。 流感进入高发季 抓紧时间接种疫苗 接种流感疫苗是预防流感、减少重症最有效的手段。现在可供选择的疫苗有哪些?应该如何选择? ■ 什么时候接种? 为达到良好预防效果,流感疫苗推荐接种时间为9至11月,以保障在流行高峰前形成有效免疫屏障。若未及时接种,整个流行期内仍可接种。 ■ 去年打过疫苗了,今年还需要重新打吗? 一般来说,接种流感疫苗2至4周后可产生具有保护水平的抗体,对抗原类似毒株的保护作用可维持6至8个月。并且,由于流感病毒变异快,每年流行的毒株都可能不同,因此,流感疫苗需要每年接种,以确保接种者获得针对当年流行毒株的最新保护。 ■ 这五类高危人群应及时接种疫苗 国家卫生健康委建议,所有6月龄以上且无接种禁忌的人群都需要每年接种流感疫苗。以下五类高危人群感染流感病毒后易发展为重型/危重型病例,应给予高度重视,提前接种疫苗,出现症状后及时进行流感病毒核酸检测及其他必要检查。 年龄小于5岁的儿童(年龄小于2岁更易发生严重并发症); 大于65岁的老年人; 肥胖者; 妊娠及围产期妇女; 伴有以下疾病及状况者:慢性呼吸系统疾病、心血管系统疾病(高血压除外)、肾病、肝病、血液系统疾病、神经系统及神经肌肉疾病、代谢及内分泌系统疾病、恶性肿瘤、免疫功能抑制等。 接种流感疫苗不但可以起到较好的自身预防效果,还能更好建立免疫屏障,预防流感在全人群中的传播。 ■ “三价”“四价”流感疫苗有区别吗? 目前,我国可供接种的流感疫苗主要有三种类型:流感病毒灭活(裂解)疫苗(三价/四价,注射);流感病毒灭活(亚单位)疫苗(三价/四价,注射);流感病毒减毒活疫苗(三价,鼻喷)。 疫苗的“价”指的是它能预防的病毒型别数量,四价比三价多覆盖一种乙型流感毒株。李侗曾介绍,虽然四价比三价多了一个保护,但实际上多出来的一价,最近四年全世界都没有发现该毒株。从效果上来说,三价和四价区别不大,建议接种点有哪种就打哪种,不要因为疫苗种类延误接种的时间。 5岁以下儿童感染流感 需注意合并症 和成人相比,儿童感染流感病毒以后通常还会出现高热的情况,尤其是5岁以下的小朋友,容易出现其他的合并症,所以在预防和护理上要格外注意。 专家介绍,儿童是一个比较特殊的群体,特别是小于5岁的儿童,免疫系统还不太健全,对自我保护的意识比较薄弱,所以造成感染呼吸道疾病的比例比较高。特别是一些有着基础疾病的儿童,感染流感以后会出现重症的比例会比较高,而且治疗起来也会比较困难。 专家建议,儿童感染流感初期可以居家密切观察,在护理上要保证充足的水分摄入,足够的营养和休息时间,居家最好的消毒方式是开窗通风。如果发现症状没有减轻,持续高热等要及时就医。 温馨提醒 今年流感季或提前到来 疫苗接种时间也应提前 尤其是五类高危人群 更应引起重视 尽早接种,及时检测





