云浮疾控提醒:警惕冬季“新威胁”,人感染新亚型流感防护指南
随着新版《中华人民共和国传染病防治法》的实施,“人感染新亚型流感”这一名词正式进入公众视野。冬季正是人感染新亚型流感的高发期,这份防护指南请您收好。
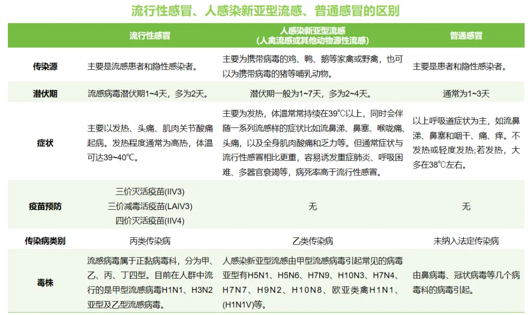
“新亚型流感”到底是什么?
自2025年9月1日起,随着新版《中华人民共和国传染病防治法》的实施,“人感染高致病性禽流感”和“人感染H7N9禽流感”已统一合并为“人感染新亚型流感,并作为乙类传染病进行管理。这一调整涵盖了所有可能的新型禽流感病毒亚型。
具体来说,这是一种由禽流感病毒引起的人畜共患急性呼吸道传染病。病毒常见于鸡、鸭、鸽子等禽鸟中,已知如H5N1、H7N9、H9N2等亚型可以传染给人。由于这类病毒容易发生变异,一旦动物流感病毒演变为能够感染人类的新亚型,就容易引发传播。加之人群普遍对其缺乏特异性免疫力,因此需要引起重视。

病毒主要通过四种方式“趁虚而入”
1.呼吸道飞沫:
吸入含有禽流感病毒的飞沫或气溶胶,病毒可顺着呼吸道进入身体。
2.直接接触:
直接接触感染禽流感病毒的活禽或病死禽,比如触摸羽毛、皮肤、分泌物和排泄物等,病毒就可能趁机通过破损的皮肤或眼、鼻、口这些“门户”进入身体。
3.消化道:
食用没完全煮熟的禽肉、禽蛋或病禽污染的食物,饮用病禽污染的水,使用病禽污染的食具、饮具,病毒可能就顺着消化道溜进来。
4.间接接触:
接触被禽流感病毒污染的表面或物体,再触摸眼、鼻、口等黏膜部位也可能导致感染。
目前人感染新亚型流感多为散发病例,尚未发现有效的持续人际传播证据。
感染后有哪些信号?
它的早期症状和普通流感很像:发烧(常常超过39℃)、咳嗽、喉咙痛、全身肌肉酸痛等。部分患者可能伴有恶心、腹痛、腹泻等消化道症状。
但与普通流感相比,它的“后劲儿”可能更大:普通流感患者休息几天可能就好了,而新亚型流感患者可能在几天内加重,更容易发展为重症肺炎,出现呼吸困难,甚至呼吸衰竭。

防护五招,轻松掌握
1.远离活禽:
活禽市场是孕育新亚型流感病毒的温床,尽量避免频繁出入此类场所及接触活禽。接触活禽时戴上手套和口罩,结束后用肥皂水给双手做“20秒深度清洁”。
2.生熟分开:
处理生禽肉的刀和砧板必须与切熟食的分开。烹饪鸡肉时,要使其内部温度在70摄氏度以上,鸡蛋要煮到蛋黄完全凝固。
3.日常防护:
勤洗手是避免传染病侵扰的重要手段。饭前便后、摸过动物后,必须认真清洗双手。此外,家里每天开窗通风2~3次,每次持续30分钟以上,让新鲜空气把病毒“赶出去”。
4.提高免疫力:
睡足觉、吃好饭、多运动,让免疫系统时刻保持最佳状态。老年人和慢性疾病患者可以打流感疫苗,降低“流感+人感染新亚型流感”双重感染的风险。
5.及时就医:
如果家禽突然大批死亡,或者个人接触禽类后发热,要及时就医,并将禽类接触史告知接诊医生。
总之,面对新亚型流感,记住十二字口诀“不恐慌,要警惕;懂预防,会就医”。做好科学防护,这个冬天咱们一起健健康康!



