广东县域机构“瘦身”:9县(市)精简26个部门
近日,广东多地对政府工作部门机构及职能的调整引发关注。南方农村报记者梳理发现,近4个月,广东多地密集部署县镇管理体制改革,推行大部门制。截至发稿,在12个县镇管理体制改革试点县(市)中,至少已有9个县(市)公布机构职能调整成果,涉及57个县(市)直党政工作部门,通过职责整合、加挂牌子和合署办公等模式共精简26个部门。
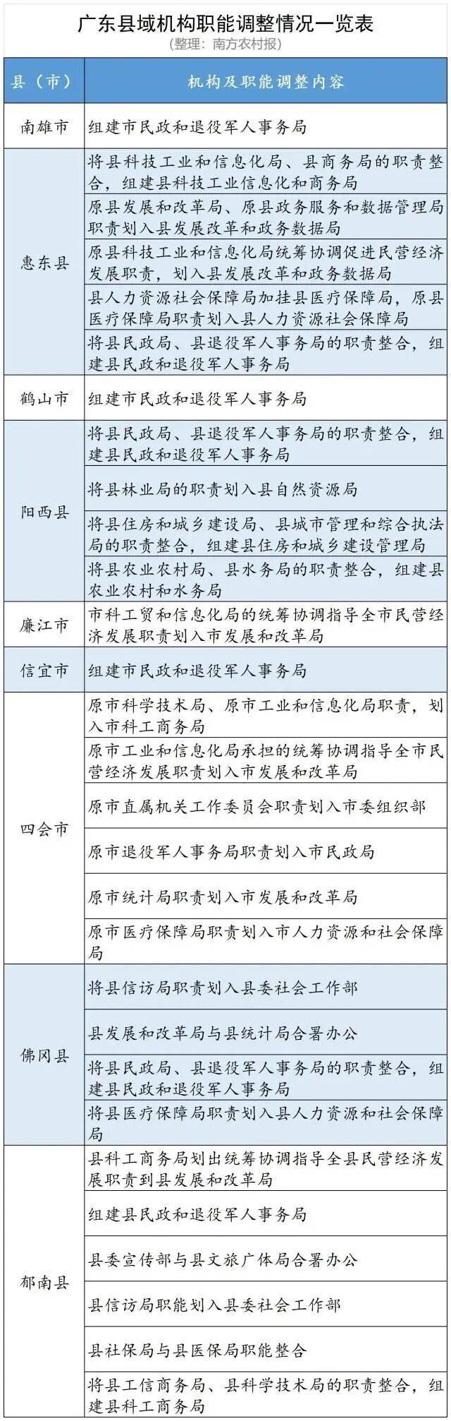
其中,南雄市、惠东县、鹤山市、阳西县、信宜市、佛冈县和郁南县等7地均组建了“民政和退役军人事务局”,原四会市退役军人事务局职责划入四会市民政局;四会市、郁南县、惠东县和廉江市等地工信和商务等系统承担的统筹协调指导全市民营经济发展职责,均划入各地发展和改革局;惠东县、四会市、佛冈县和郁南县将医疗保障局职责划入人力资源和社会保障局。
实行大部门体制:
试点县(市)均整合约5个部门、精简30%事业单位
2025年6月,广东省委编办机构改革处处长李积万等人在《中国机构编制》发表文章介绍广东县镇管理体制改革举措。文章介绍,2022年底,广东省委全面实施“百县千镇万村高质量发展工程”,县镇管理体制改革试点方案开始提上日程。2024年,为增强试点的示范引领和辐射带动作用,广东根据下辖2个及以上县(市)的地级市推荐,选择综合实力强、发展基础好的南雄市等12个县(市)开展试点。
根据各地县级政府官网公开资料,12个县镇管理体制改革试点县(市)分别为南雄市、东源县、大埔县、惠东县、海丰县、鹤山市、阳西县、廉江市、信宜市、四会市、佛冈县和郁南县。
在优化县级组织架构方面,文章透露,广东采取的主要做法是推进试点县(市)直部门整合设置,鼓励实行大部门制,均精简整合5个左右县(市)直部门;在县(市)直事业单位2023年底机构总数的基础上(不含学校、医院),均精简30%左右事业单位,并明确衔接中央关于深化事业单位改革部署有关要求进一步优化调整。
所谓大部门制,是政府组织结构设置的一种形式,即在设置政府部门时,将职能相近的部门、业务范围趋同的事项相对集中起来,由一个部门统一管理,最大程度避免职能交叉、政出多门、多头管理的情况,进而提高行政效率、降低行政成本。后续各试点县(市)落实的机构改革和职能调整举措,基本遵循大部门制的形式。

原四会市直属机关工作委员会职责划入中共四会市委组织部,原四会市科学技术局、原四会市工业和信息化局职责划入四会市科工商务局,原四会市退役军人事务局职责划入四会市民政局,原四会市统计局职责划入四会市发展和改革局,同时原四会市工业和信息化局承担的统筹协调指导全市民营经济发展职责划入四会市发展和改革局,原四会市医疗保障局职责划入四会市人力资源和社会保障局。
此次调整涉及四会市11个部门,共有6个部门的职责划入其他部门,并在划入部门加挂牌子。在部门和职能的调整搭配上,其他试点县(市)基本遵循与四会市类似的操作方式,整体上大同小异。
常见整合“配方”:
民政局、退役军人事务局合并,医保局并入人社局
2025年10月10日,阳西县第九届人民代表大会常务委员会任免名单显示,王明龙被任命为阳西县民政和退役军人事务局局长,禤湛为阳西县农业农村和水务局局长。一周后,阳西县民政和退役军人事务局正式揭牌成立。今年1月6日,阳西县发布部分政府工作部门机构职责调整通告,包括阳西县民政局、阳西县退役军人事务局职责整合,组建阳西县民政和退役军人事务局;阳西县林业局的职责划入到阳西县自然资源局;阳西县农业农村局、阳西县水务局的职责整合,组建阳西县农业农村和水务局。
民政局与退役军人事务局职责整合,似乎成了一条固定搭配。与四会市将退役军人事务局划入民政局并在后者加挂牌子的操作不同,阳西县、南雄市、鹤山市、信宜市、郁南县、惠东县、佛冈县等地纷纷组建民政和退役军人事务局。“信宜市人民政府”微信公众号文章提到,组建市民政和退役军人事务局,是市委、市政府着眼全市发展大局,贯彻落实上级改革部署,优化职能配置、提升服务效能的一项关键决策。“这不是简单的职能叠加,而是要实现深层次的融合,构建起更高效,更协同,更有力的民生保障和退役军人服务体系。”
社保与医保、工信商务与科技分别整合也是普遍做法。惠东县、四会市、佛冈县和郁南县等地原医疗保障局职责均已划入人力资源社会保障局,惠东县、四会市和郁南县将工信、科技和商务系统职责重新整合,组建新局。还有部分试点县(市)推行“信访+社会工作”“统计+发改”等整合模式,佛冈县和郁南县均将信访职能划入县委社会工作部,四会市将统计局职责划入了发展和改革局,佛冈县则实行发展和改革局与统计局合署办公。
此外,多地还进一步丰富了发展和改革部门职能。四会市、惠东县、廉江市、郁南县等地将指导民营经济发展的职责从科技、工信和商务等系统划入发展改革部门,惠东县还将原县发展和改革局、原县政务服务和数据管理局职责划入县发展改革和政务数据局。
“郁南党建”微信公众号在1月9日发布的文章提到,郁南县通过整合县民政和退役军人事务局数据资源,开展“养老+拥军”协同服务,为既符合民政救助条件又享受优抚待遇的服务对象提供“救助+优待”叠加帮扶,有效提升服务精准度。该文章还提到,信访职能划入县委社会工作部,更好统筹协调基层治理资源,推动信访问题从“被动处理”转向“源头化解”;社保与医保职能整合,构建一体化保障服务体系,着力破解群众“多头跑、重复办”痛点难点;工信商务与科技职责整合,促进实现职能与服务全链条衔接,助力产业高质量发展。
机构“瘦身”效果:
降低行政运行成本,缓解编制紧张问题
整齐的动作之外,也有因地制宜的举措。如阳西县将县林业局的职责划入县自然资源局;将县住房和城乡建设局、县城市管理和综合执法局的职责整合,组建县住房和城乡建设管理局;将县农业农村局、县水务局的职责整合,组建阳西县农业农村和水务局。四会市将原四会市直属机关工作委员会职责划入中共四会市委组织部。
郁南县则推行县委宣传部与县文旅广体局合署办公,实行“一套工作机构、两个机关名称”,既保留原有部门的职责完整性,又推动文化宣传与文旅产业发展融合,形成“宣传+文化+旅游”的融合发展格局。
改革效果方面,前述“郁南党建”文章指出,本次大部制改革全县共压减科级机构5个,精简行政编制8名、科级领导职数14名、股级领导职数17名,有效降低行政运行成本,机构编制使用更加高效,一定程度缓解了“机构编制资源紧张”问题。
文章还提到,在优化人员配置与管理方面,郁南通过转岗培训、内部调剂等方式,确保改革过程中人员的平



